Overview: about the agency (BHFLHN Annual Report 2020-21)
Our strategic focus
Our Purpose
Safe, effective, personal and connected health services for the communities of the Barossa, Adelaide Hills, Fleurieu and Kangaroo Island.
Our Vision
To shine new light on the health, healing and wellbeing of our communities through the provision of extraordinary services and care.
Our Values
- Trust = A safe and reliable pair of hands for all that we hold.
- Respect = Quality treatment and care that every person deserves, every time.
- Integrity = Own up, open up, follow up.
- Collaboration = Sharing improves our caring.
- Kindness = Giving care and taking care in providing care.
Our functions, objectives and deliverables
To ensure that our community members receive extraordinary health services and care by delivering safe, effective, personal and connected services and care for every person, every time.
Objectives:
- Our Governance – to exemplify excellence, courage, agility and accountability.
- Our Services – to be innovative and seek new ways to improve our services.
- Our People – to grow a high-performing, sustainable workforce, with a positive workplace culture and high levels of leadership effectiveness.
- Our Partners – to work with consumers, staff, clinicians, and other service providers to develop our services and find new ways of achieving our purpose.
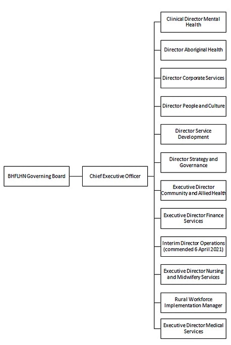
Our organisational structure
BHFLHN Governing Board:
- Carol Gaston, AM (Chair)
- Pru Blackwell
- Roger Sexton
- Judy Curran
- Kevin Cantley, PSM
- Gregory Russell (appointed 12 October 2020)
- Jeffrey Fuller (appointed 12 October 2020)
BHFLHN was managed by the Chief Executive Officer (CEO), who reported to and was accountable to the BHFLHN Governing Board.

Rural Support Service (RSS) Organisational Structure
The RSS is jointly managed by two co-directors, a Chief Clinical Advisor and an Executive Director. The co-directors report to the CEO, BHFLHN.

Changes to the agency
During 2020-21 there were the following changes to the agency’s structure and objectives as a result of internal reviews or machinery of government changes.
- At a workshop with the regional Local Health Network (LHN) Governing Board Chairs and Chief Executive Officers (CEOs) in November 2020, it was agreed that the RSS should explore becoming an independent entity in the future, and that an interim governance arrangement should be put in place until such time as an independent entity could be approved. This involved replacing the Management Oversight Committee with the RSS Governance Committee, which is a Tier 1 committee of the BHFLHN Governing Board.
Our Minister
Hon Stephen Wade MLC is the Minister for Health and Wellbeing in South Australia.
The Minister oversees health, wellbeing, mental health, ageing well, substance abuse and suicide prevention.
Our Executive team
As at the 30 June 2021, the BHFLHN Executive team consisted of:
Chief Executive Officer
Rebecca Graham is accountable to the Governing Board for the provision, management and administration of health services and achieving the overall performance of the public health system for BHFLHN.
Director Aboriginal Health
Peter Taylor is responsible for initiating, planning, implementing, coordinating and delivering Aboriginal Health programs across BHFLHN.
Clinical Director Mental Health
Dr Brian McKenny is responsible for the management of the Rural and Remote Mental Health Service within BHFLHN and Mental Health Clinical Governance for regional LHNs in country South Australia.
Executive Director Community and Allied Health
Brett Webster is responsible for the efficient and effective management of Community Health Services resulting in the provision of a range of community and hospital-based health services responsive to the identified needs of BHFLHN.
Executive Director Medical Services
Sharon Morton is responsible for the delivery of professional leadership and professional practice standards of medical staff across BHFLHN and is also the medical lead for the Quality, Risk and Safety Team.
Executive Director Nursing and Midwifery Services
Amy Lee is responsible for the delivery of Nursing and Midwifery professional services across BHFLHN and also leads the Quality, Risk and Safety Team.
Interim Director Operations
Bronwyn Masters is responsible for clinical Operations across BHFLHN with a specific focus on leading the eleven hospitals to perform to agreed standards and levels of performance. Bronwyn also takes on the role as network commander for BHFLHN and has an oversight role in Clinical Service Planning.
Director Corporate Services
Daniel Panic is responsible for managing, developing, coordinating and monitoring significant and critical, corporate and business services that support the effective operation of health units across BHFLHN.
Director People and Culture
Mandy Palumbo is responsible for leading and managing the delivery of best practice human resources services within a business partnering framework, implementing proactive workforce strategies and interventions within services across BHFLHN in order to drive continuous improvement, performance and accountability of workforce goals and objectives.
Director Service Development
Alison King is responsible for leading and contributing to the design, planning, development, implementation, management, and evaluation of significant service development initiatives across BHFLHN. The position develops and manages overall service development project plans and provides project assistance.
Director Strategy and Governance
Kylie Williams is accountable for the provision of high quality and timely support to the Chief Executive Officer and the Governing Board. Kylie is also responsible for the Strategy and Governance team which is accountable for the delivery of secretariat support to board governance committees, project management, ministerial's, performance analysis, communications and Freedom of Information (FOI).
Rural Health Workforce strategy Implementation Manager
Kelly Borlase supports the regional LHNs and the RSS in achieving the delivery of the Rural Health Workforce Strategy. The position is responsible for the development and implementation of local strategies that align with the Rural Health Workforce Strategy and Local Health Network priorities.
Rural Support Service
As at the 30 June 2021, the RSS Executive team consisted of:
Chief Clinical Advisor
Dr Hendrika Meyer is responsible for co-directing the RSS with responsibility for delivering a comprehensive range of clinical, workforce, governance and business services that support regional LHNs.
Executive Director
Debbie Martin is responsible for co-directing the RSS with responsibility for delivering a comprehensive range of clinical, workforce, governance and business services that support regional LHNs.
Legislation administered by the agency
Nil
Other related agencies (within the Minister's area/s of responsibility)
Department for Health and Wellbeing
Central Adelaide Local Health Network
Eyre and Far North Local Health Network
Flinders and Upper North Local Health Network
Limestone Coast Local Health Network
Northern Adelaide Local Health Network
Riverland Mallee Coorong Local Health Network
Southern Adelaide Local Health Network
Women’s and Children’s Health Network
Yorke and Northern Local Health Network
South Australian Ambulance Service